永乐国际

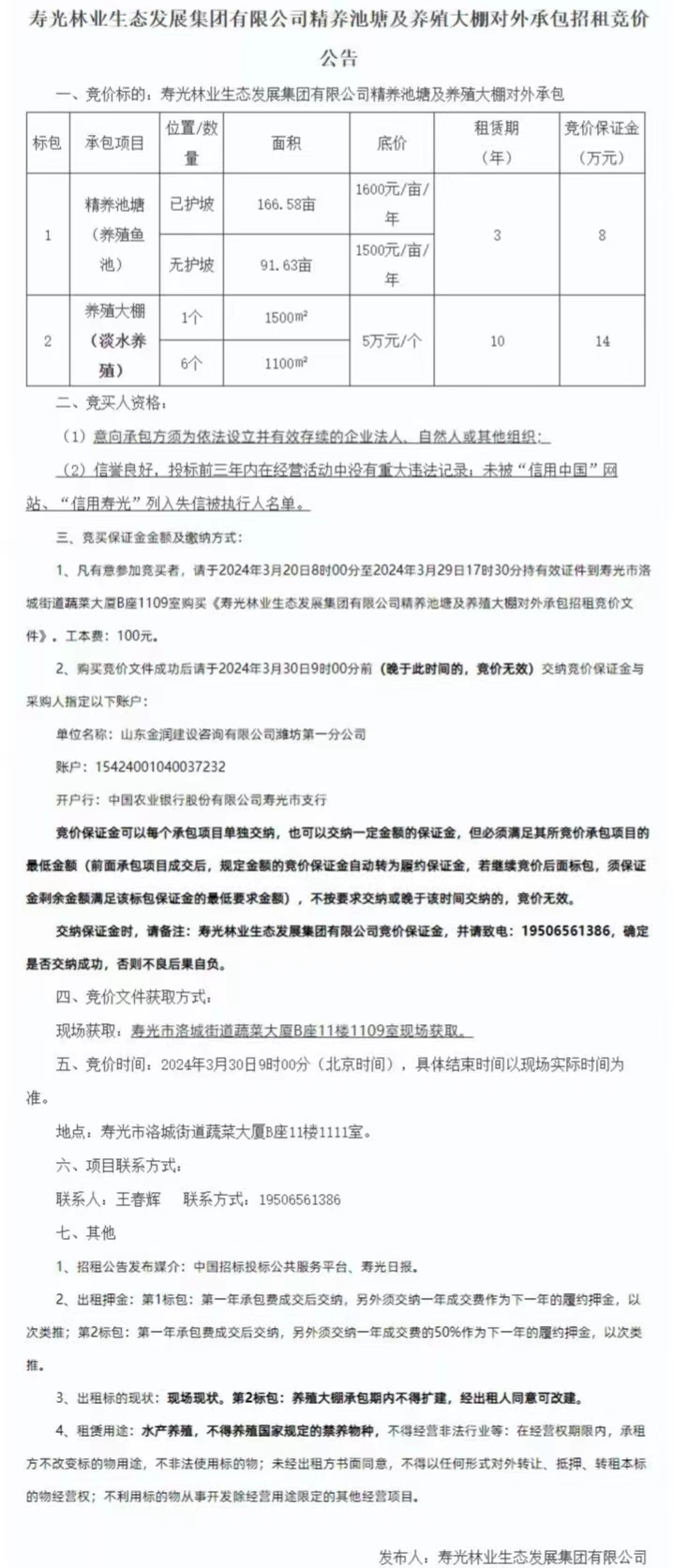
永乐国际精养池塘及养殖大棚对外承包招租竞价通告

【网站地图】【sitemap】